An app created to help women with mental health illnesses’ navigate through all stages of pregnancy.

INA

Year Completed

2021

Timeline

4 weeks

Project Type

Personal

Toolkit

Paper, pencil, Optimal Workshop, Google, Figma

Overview

I am very passionate about destigmatizing mental health in our society and trying to make it a normal conversation when talking with others. I have been working through my depression and anxiety since I sought professional help over five years ago and have lived a very functional life. I found it very hard to find an app to prepare my mind and body to begin my family planning journey, navigate pregnancy and motherhood after birth. So I took it upon myself to solve these problems by creating an app that would help women with mental health disorders go through this beautiful journey as joyful and gentle as possible.

The Problem

The struggle is real...

Being a woman with a mental illness disorder(s) is a huge stigma in our society. Combine that with pregnancy, and it is an enormous weight to carry on women's shoulders and tummy. Most women with mental health disorders are finding it difficult to feel supported during medication changes, receive positive encouragement, find factual articles about mental health and pregnancy without having to sort through many with false information, connect with well-moderated local support groups, journals, and document their journey and mood to keep track of patterns, getting helpful coping suggestions and being informed of the good, the bad and ugly when pregnant. The lack of these resources makes the pregnancy experience harder than it already sometimes is.

The Goal

To create a way to help and support mothers who have mental health disorders navigate through all stages of pregnancy - preconception to postpartum such as medication management, easily accessible support system contacts, suggestions on coping mechanisms, and many others.

How might we?

  • Feel supported with the side effects and mood swings when tapering off medication dosages of antidepressants before a woman and her husband start conceiving.

  • Have easily accessible fact-checked mental health during pregnancy articles because there is so much false information you have to sort through when looking for these answers yourself.

  • Receive positive encouragement to help women keep going when having difficulty conceiving.

Interview Highlights

Behaviors

Women suffering from:

  • Anxiety Disorder

  • Depression

  • PTSD

  • OCD

  • Bipolar

  • Eating Disorder

  • Paranoia

  • Psychosis

  • Schizophrenia

  • Connect with well moderated local support groups (virtual and in-person) so that women going through pregnancy with a mental health disorder can have healthy conversations with like women.

  • Journal or document the woman's pregnancy journey and her mood so that she can keep track of any patterns to her mood to report to her medical team during her next visit.

  • Get coping suggestions when it is hard getting out of a rut.

  • Know the good, the bad, and the ugly when pregnant as a person with a mental illness disorder so that women can be prepared on what to expect.

Due to:

  • Childhood abuse, trauma or neglect

  • Social isolation or loneliness

  • Experiencing discrimination and stigma

  • Social disadvantage, poverty or debt

  • Bereavement (losing someone close to you)

  • Severe or long-term stress

  • Having a long-term physical health condition

  • Unemployment or losing your job

  • Homelessness or poor housing

The three most memorable points from your user interviews: 

  1. Support and normalization.

  2. Reading signs, signals, and solutions to cope with.

  3. Legit support groups

Quotes

  • Pregnancy felt like a second puberty in a way, as in a huge life-changing milestone.

  • Having positive encouragement is the thing that keeps me going, as it is easy to become discouraged.

  • The problem is most people won’t give up cake and donuts to curb their depression, anxiety, nor adhd, diabetes, nor obesity.  They’d rather take medication so they can eat bread.

Affinity Map

From the information I gathered from the interviews, I was able to logically group the notes into 7 groups.

Personas

Ideation

Storyboard

User Flows

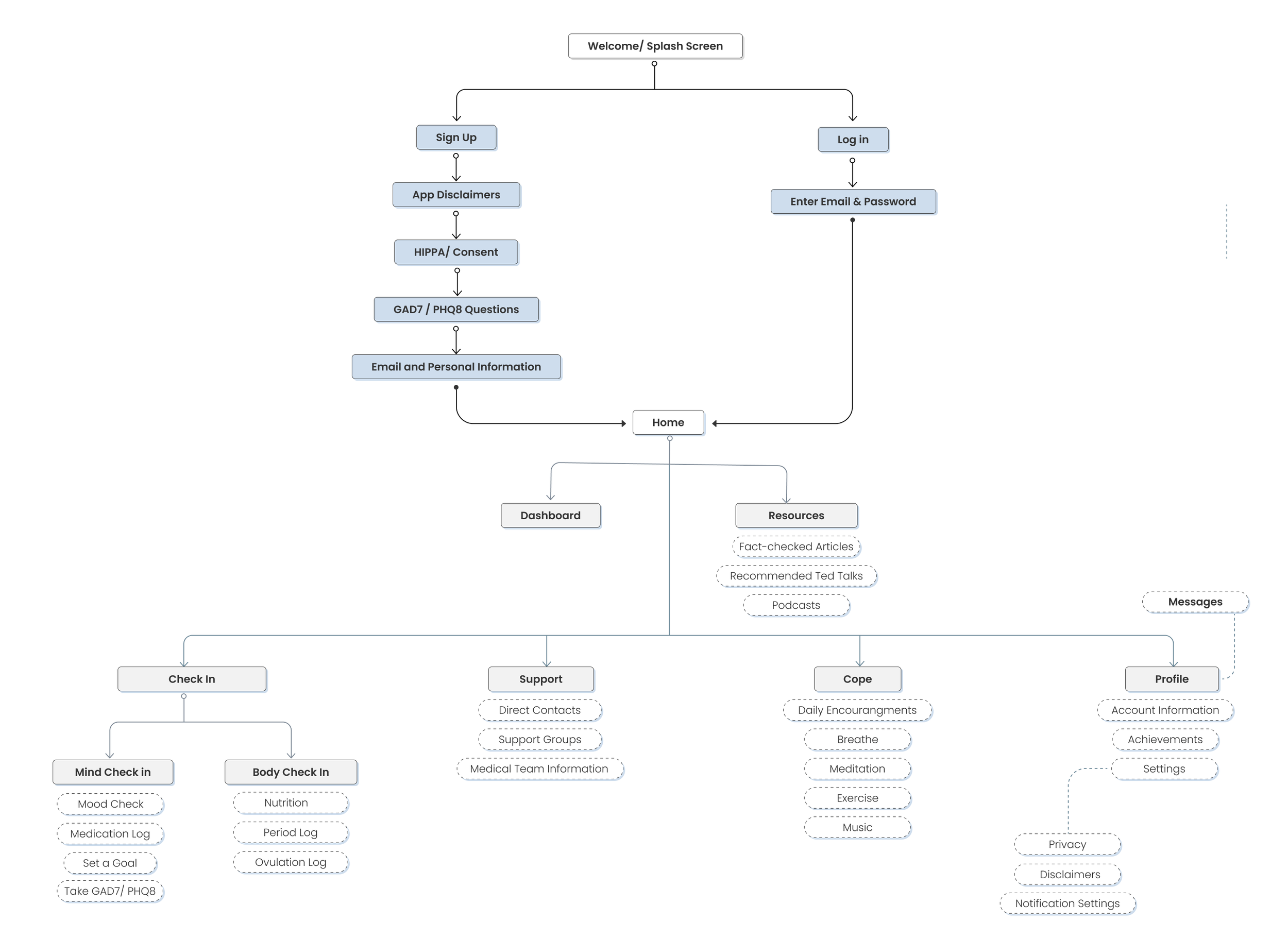
Information Architecture

Style Guide

Design

Wireframes

Prototypes

Onboarding

The on-boarding process consists of eleven various questions used to customize your experience for the users. There are different features for women in the trying to conceive phase, currently pregnant, postpartum and grieving from a loss.

Home Screen

The home screen gives the users a week-at-a-time glance at most of the features available in the app, such as mood tracker, medications, personal goals, nutrition tracker, exercise tracker, and cycle tracker. It also has a feed of articles, podcasts, Ted Talks, etc., all the things you are interested in when you go through the onboarding process.

Checking In

Cope + Support

This is the primary substance of the app. Physical, mental, and emotional support needs to their finest. Here you can find self-soothing guidance when feeling triggered, such as guided breathing support, various meditations for your personal needs, different exercise videos to follow for yoga, cycling, cardio, and many others to help keep the blood flowing music that soothes the soul. 

Aside from the coping guidance, you can also conveniently reach out to your support system during the moments you need them the most. It is tough to reach out for help or just a listening ear when feeling down. The app tracks your mood and allows you to set up personalized messages to your direct support group when you log a low mood rating.

User Research

I conducted 2 unmoderated usability tests using Userbob Google Forms.

The test conducted using Userbob had session videos and requested the test users to complete the following three tasks:

  • You are planning to try to conceive in a few months with your spouse. You are currently tapering off the anti-depressants you are presently on and struggling with your mood changes from medication withdrawals. How would you keep track of how you are feeling?

  • You are currently pregnant, and you are seeking additional support from other mothers with a similar mental health illness. How might you find that resource? 

  • You are a few months into the postpartum stage of pregnancy, suffering severe depression today, and having a hard time getting out of bed. How would you use this app to help you through this?

I  gave the test conducted using Google Forms to various individuals through social media. Each participant was given a link to the interactive prototype and asked to complete only one of the following tasks and then provide feedback. 

Recommended Changes

The usabiliy test proved that I had created an intuitive solution to the issues I wanted to address; however, from the feedback I received, there was room for improvement. Below are some of the iterations I made to finalize the app:

  • Added icon names onto inactive icons on the bottom navigation tabs.

  • Added color to the active icon on the bottom navigation tab.

  • Added an inbox into the Profile tab.

  • Changed CTA for adding a note after mind check-in.

  • Got rid of the pop-up quote and replaced it as a bottom sheet.

Final Interation

View Final Prototype Here
Previous
Previous

Hemmings Vehicle Search Filter

Next
Next

ATI Physical Therapy App Design